Authorities of the Faculty of Life Sciences

ACADEMIC UNIT COUNCIL

The administration of the Faculty of Life Sciences (FCV) is exercised, in their hierarchical order, by the following organizations and authorities:

Dean of the FCV: María Isabelita Jiménez Feijoó, Ph. D.
Sub-Dean of the FCV: Ana Jesenia Tirapé Bajaña, Ph. D.

MAIN
Gustavo Adolfo Domínguez Cazco, Ph. D.
Diana Gabriela Carvajal Aldaz, Ph. D.
Andrea Katherine Orellana Manzano, Ph. D. 

ALTERNATE
 

decana

María Isabelita Jiménez Feijoó, Ph. D.

Welcome to the ESPOL Faculty of Life Sciences.

Our history as a faculty begins on July 22, 2015 in order to facilitate the development of skills and acquisition of knowledge in an innovative way in the training of professionals in life sciences; we generate research at the service of society and the environment. For which we offer the careers of Biology, Nutrition and Dietetics, and Agricultural and Biological Engineering. With a work team consisting of more than 70 professionals including teachers, technicians and administrators, dedicated to the academic and research field.

The commitment that we maintain as a faculty is to integrate into society professionals capable of responding effectively to the different challenges of a changing and adverse world, generating solutions at the service of society and nature conservation. During this path, which will probably take them five years to complete, they will find that their studies go far beyond a professional degree, because it is precisely this link that we maintain with everything that has life, that defines us as graduates of this institution. 

subdecana

Ana Jesenia Tirapé Bajaña, Ph. D.

I have always thought of the Faculty of Life Sciences as a big family made up of approx. 640 competent, intelligent people committed to their activities. It is for them and with them that it’s history develops continuously, in accordance with the service to society. I graduated from a public university in 1996 and from the experience of these years I believe that ESPOL has made good use of it’s opportunities. Teaching is supported by a human team of excellence, whose professional experience enriches the teaching-learning process. From research, the present is the beginning of a long series of days and years, where knowledge is generated, since only a university where science prospers can teach really well. And the connection with society, through service practices with the community, business and rotating internships provide an effective solution to society's problems. This allows us to be proud of the change we achieved together. 

Coordinators

Agricultural and Biological Engineering
Biology
Nutrition and dietetics

Eduardo Álava, Ph. D.
Diego Arturo Gallardo Polit, M. Sc.
Sara Carolina Flores Madrid, M. Sc.

Agricultural and Biological Engineering
Biology

Eduardo Ignacio Álava Hidalgo, Ph. D.
Fernanda Bertuccez Cordeiro, Ph. D.

Agricultural and Biological Engineering
Biology
Nutrition and dietetics

María Fernanda Calderón Vega, Ph. D.
Diego Arturo Gallardo Polit, M. Sc.
Valeria Johanna Guzmán Jara, M. Sc.

Agricultural and Biological Engineering
Biology
Nutrition and dietetics

Roberto Carlos Burbano Villavicencio, Ph. D.
María Fernanda Ratti Torres, Ph.D.
Diana Gabriela Carvajal Aldaz, Ph. D.

Agricultural and Biological Engineering
Agricultural and Biological Engineering
Biology

Eduardo Ignacio Álava Hidalgo, Ph. D.
Eduardo Francisco Chavez Navarrete, Ph. D.
Washington Bolívar Cárdenas Medranda, Ph. D.

FCV

Marynes Montiel Romero, Ph. D.

Master in Applied Biosciences
Master in Sustainable Forest Management
PhD in Applied Biosciences
Master's Degree in Technical Irrigation and Fertigation

Paolo Piedrahita, Ph.D.
Edwin Rolando Jiménez Ruiz, M.Sc.
Efrén Germán Santos Ordóñez, Ph.D.
Jaime Luis Proaño Saraguro, M.Sc.

FCV

Mónica Marianella Montero Montoya, Ing.

FCV

Mónica Marianella Montero Montoya, Ing.

FCV

Karen Estefani Andrade Terán, Ing.

Principal 1
Principal 2
Principal 3
Alternate 

Paolo Michael Piedrahita Piedrahita, Ph.D.
Roberto Carlos Burbano Villavicencio, Ph.D.
Edwin Rolando Jiménez Ruíz, M.Sc.
Daynet Sosa Del Castillo, Ph.D.

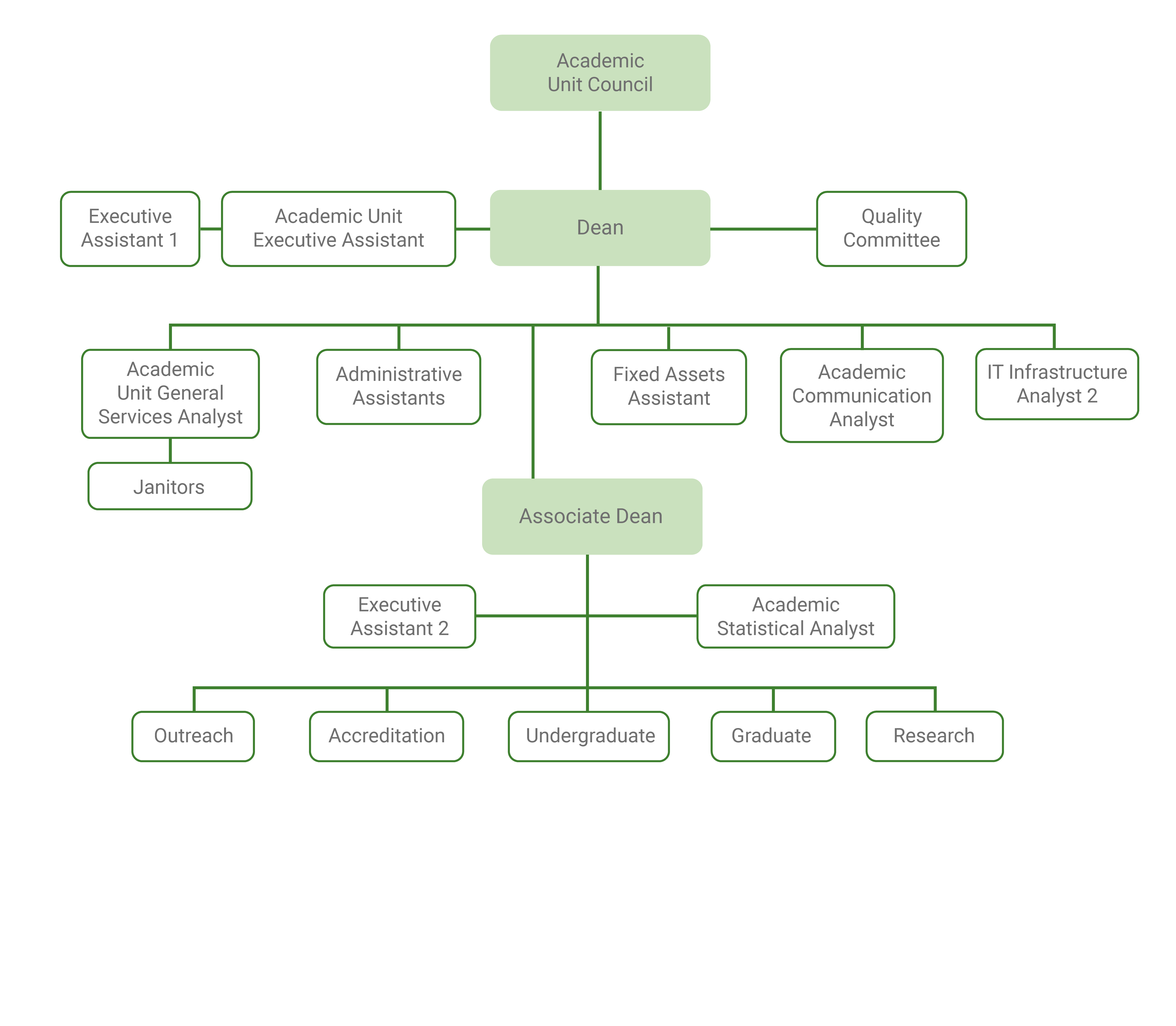
Organization Chart

ORGANIGRAMA FCV ENG
Off